Asuransi Tahun Lanjutan
Asuransi Tahun Lanjutan

Program Payroll Bebas Asuransi Tahun Lanjutan
Apa yang dimaksud dengan program payroll bebas asuransi tahun lanjutan?
Program benefit bebas asuransi lanjutan bagi Nasabah payroll dari Perusahaan/Institusi terpilih yang sudah menerima benefit asuransi tahun 1 (pertama) dan masa perlindungan 12 (dua belas) bulan pertama sudah selesai.
Apa saja benefit yang diterima jika mengikuti program payroll bebas asuransi tahun lanjutan?
Benefit asuransi tahun lanjutan yang diterima oleh Nasabah payroll Bank Mandiri akan dipenuhi oleh rekanan Bank Mandiri yaitu PT AXA Insurance Indonesia (AII) melalui produk Asuransi Kecelakaan Diri dimana 100% biaya premi akan ditanggung oleh Bank Mandiri dan tidak akan dibebankan kepada pegawai maupun perusahaan payroll.
Benefit asuransi yang diterima melalui program adalah, sebagai berikut:
|
Santunan |
Jumlah Santunan |
|
Santunan Meninggal Dunia Karena Kecelakaan |
Rp10 juta |
|
Santunan Cacat Tetap Karena Kecelakaan |
Rp5 juta per tahun |
|
Biaya Pengobatan Karena Kecelakaan |
Rp1 juta per tahun |
Berapa lama periode perlindungan asuransi diterima?
Perlindungan atau benefit asuransi bagi Nasabah akan berlaku selama 12 (dua belas) bulan sejak polis asuransi diterbitkan. Perlindungan asuransi tahun kedua akan berakhir apabila Nasabah mencapai usia > 65 tahun atau sudah tidak lagi menjadi Nasabah payroll Bank Mandiri (dipilih mana yang lebih dahulu).
Kapan periode pendaftaran program berlangsung?
Pendaftaran program melalui PIC Perusahaan/Institusi untuk diteruskan ke kantor cabang Bank Mandiri terdekat dimulai ketika periode program tahun pertama telah selesai hingga maksimal 28 Februari 2027.
Perusahaan/Institusi terpilih yang dapat mengikuti program dengan syarat sebagai berikut :
- Merupakan mitra baru atau eksisting yang akan melakukan pembaharuan PKS dengan Bank Mandiri.
- Perusahaan didaftarkan oleh region/segmen pengelola Nasabah.
- Telah terdaftar dan mengikuti program bebas asuransi payroll tahun pertama
- Dapat memberikan peningkatan bisnis bagi Bank Mandiri minimal satu dari poin-poin sebagai berikut :
- Peningkatan saldo balance dari rekening perusahaan mitra atau rekening payroll pegawai mitra.
- Peningkatan biaya admin tabungan payroll pegawai (minimal kenaikan ialah Rp2 ribu dari biaya admin semula).
- Peningkatan jenis kartu debit pegawai payroll (contoh dari Gold Visa ke Platium Visa).
- Menggunakan layanan collection dari Bank Mandiri.
Adapun pegawai mitra pada perusahaan terpilih diatas bisa mengikuti program payroll bebas asuransi dengan melakukan pendaftaran kolektif melalui PIC Kepegawaian atau PIC yang ditunjuk di tempat Nasabah bekerja. Beberapa persyaratan yang harus dipenuhi Nasabah, antara lain:
- Merupakan pegawai dari perusahaan/institusi terpilih di Bank Mandiri.
- Memiliki rekening Bank Mandiri yang digunakan untuk penyaluran gaji dan telah efektif menerima gaji.
- Berada pada rentang usia min. 17 tahun s.d. 64 tahun saat pendaftaran program.
- Merupakan Warga Negara Indonesia, dibuktikan dengan kepemilikan NIK atau Warga Negara Asing, dibuktikan dengan kepemilikan Paspor dan KITAP/KITAS.
- Bukan merupakan pegawai dari instansi Kemenhan/TNI/POLRI (militer).
Data yang sudah terkumpul melalui PIC kepegawaian akan dikirimkan ke kantor cabang Bank Mandiri terdekat untuk dilakukan proses pendaftaran.
Data yang dikirimkan ke Bank Mandiri meliputi : nomor rekening payroll Bank Mandiri a.n. pegawai, nomor handphone pegawai terkini (untuk memperoleh notifikasi pendaftaran asuransi), dan email (untuk mendapatkan e-polis).
Bagaimana proses pendaftaran program hingga dapat menerima benefit?
Pendaftaran asuransi akan dilakukan setelah penyaluran gaji efektif dilakukan melalui Bank Mandiri. Selanjutnya Bank Mandiri akan menginformasikan Nasabah yang telah terdaftar untuk menerima benefit asuransi. Ilustrasi proses pendaftaran sebagai berikut :
|
No. |
Keterangan |
|
1 |
Pegawai yang sudah mendapatkan benefit asuransi tahun pertama secara kolektif didaftarkan oleh PIC Perusahaan ke Kantor Cabang Bank Mandiri. |
|
2 |
Kantor Cabang Bank Mandiri mengirimkan pendaftaran kolektifiktas ke region masing-masing. |
|
3 |
Region mengirimkan email pendaftaran pegawai dari Perusahaan yang memenuhi persyaratan ke alamat email PIC Program di RDPS Group. |
|
4 |
Kantor Pusat Bank Mandiri akan mengirimkan data Nasabah yang eligible memperoleh benefit bebas asuransi ke PT AXA Insurance Indonesia. |
|
5 |
PT AXA Insurance Indonesia mencatatakan polis Nasabah Bank Mandiri. |
|
6 |
Jika polis Nasabah sudah aktif, PT AXA Insurance Indonesia akan mengirimkan e-polis ke alamat email yang tercantum dan Bank Mandiri akan mengirimkan notifikasi ke nomor handphone Nasabah yang didaftar di Bank Mandiri melalui WA Blast. |
Adapun dokumen yang perlu dilampirkan oleh region antara lain:
- Surat permohonan pendaftaran dari Region/Segmen yang juga berisikan komitmen poin value added yang telah disepakati dengan mitra payroll.
- File excel pendaftaran pegawai jika ada perubahan data dari pendaftaran tahun pertama.
- PKS/Dokumen pendukung yang membuktikan adanya kerjasama payroll beserta informasi channel pembayaran payroll yang digunakan oleh perusahaan.
Untuk dokumen pendukung yang diisi oleh region/area/cabang terkait pendaftaran dan juga klaim asuransi dapat region/area/cabang akses melalui link: https://bit.ly/DOKASURANSIPAYROLL
Bagaimanakah simulasi periode pertanggungan asuransi

Siapa yang akan mengirimkan polis asuransi?
Klaim atas benefit asuransi dapat dilakukan sejak polis Nasabah aktif (tanggal polis terbit).
Klaim asuransi dapat dilakukan Nasabah dengan cara menghubungi langsung Customer Service PT AXA Insurance Indonesia (tanpa melalui kantor cabang Bank Mandiri), sebagai berikut :
- Untuk klaim biaya pengobatan, dokumen persyaratan klaim dapat dikirimkan dalam bentuk scan e-mail ke customer.general@axa.co.id.
- Untuk klaim meninggal dunia karena kecelakaan dan santunan cacat tetap karena kecelakaan, dokumen softcopy dapat dikirimkan melalui email ke customer.general@axa.co.id dan dokumen asli dapat dikirimkan melalui kurir pengiriman kepada Kantor PT AXA Insurance Indonesia : AXA Tower lt 11 Jl Prof. Dr. Satrio Kav 18, Kuningan City, Jakarta 12940 atau dapat menghubungi dan mengirimkan ke kantor PT AXA Insurance Indonesia di kota-kota terdekat dari tempat tinggal Pegawai. Adapun Customer Care Center PT AXA Insurance Indonesia dapat dihubungi melalui Telp. 1500733
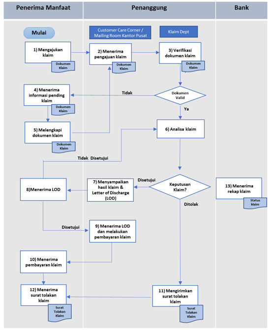
- PT AXA Insurance Indonesia akan melakukan pengecekan dokumen dan jika dokumen dinyatakan tidak lengkap, maka penerima manfaat akan menerima informasi pending dengan SLA H+7 hari kerja sejak ditetapkannya status klaim tersebut. Penerima manfaat dapat menyerahkan tambahan dokumen klaim diperlukan ke PT AXA Insurance Indonesia. Jika dokumen pengajuan klaim dinyatakan lengkap, keputusan klaim akan disampaikan dalam kurun waktu 14 (empat belas) hari kerja dan akan menyampaikan Letter of Discharge (LOD) kepada penerima manfaat. Jika penerima manfaat telah menandatangani LOD tersebut, maka klaim akan dibayarkan dalam rentang waktu 14 hari kerja sejak dokumen LOD diterima oleh PT AXA Insurance Indonesia. Periode waktu pengecekan dan proses klaim dapat berubah sewaktu-waktu sesuai kebijakan PT AXA Insurance Indonesia.
Gambaran flow klaim asuransi, sebagai berikut:

Dokumen apa saja yang dibutuhkan pada saat klaim?
|
No |
DOKUMEN SYARAT KLAIM |
BIAYA PENGOBATAN |
MENINGGAL DUNIA |
CACAT TETAP |
|
1 |
Formulir pengajuan klaim yang sudah diisi dengan benar dan lengkap beserta kronologis kecelakaan yang terjadi |
√ |
√ |
√ |
|
2 |
Foto kopi identitas diri (kartu tanda penduduk dan kartu keluarga yang masih berlaku) |
√ |
√ |
√ |
|
3 |
Surat keterangan meninggal dunia dari instansi berwenang (rumah sakit / dokter, kelurahan atau kepolisian) |
- |
√ |
- |
|
4 |
Kwitansi asli dari dokter, rumah sakit, laboratorium, apotik, dalam hal tertangggung menjalani perawatan atau pengobatan |
√ |
- |
√ |
|
5 |
Dokumen lain yang relevan, wajar dan patut diminta oleh penanggung sehubungan dengan penyelesaian klaim |
√ |
√ |
√ |
|
KASUS TERTENTU |
|
|||
|
1 |
Surat keterangan pemeriksaan (visum) dari Dokter yang melakukan perawatan atau pengobatan |
- |
- |
√ |
|
2 |
Surat keterangan hasil pemeriksaan jenazah (vizum et repertum) |
- |
√ |
- |
|
3 |
Dalam hal tertanggung hilang : Surat keterangan tentang kecelakaan dan penghentian pencarian dari pihak yang berwenang |
- |
√ |
- |
|
4 |
Dalam hal tertanggung hilang : Surat pernyataan dari ahli waris akan mengembalikan santunan apabila tertanggung diketemukan kembali dalam keadaan hidup |
- |
√ |
- |
|
5 |
Sertifikat/nomor polis diperlukan jika tidak ada dalam system |
√ |
√ |
√ |
Kemana pembayaran klaim akan dicairkan oleh PT AXA Insurance Indonesia?
Pembayaran klaim akan dilakukan melalui rekening payroll Bank Mandiri Nasabah tertanggung (Nasabah penerima benefit asuransi).
Apakah perlu melakukan medical check-up sebelum mendaftar asuransi?
Benefit asuransi diberikan tanpa harus menyertakan penyertaan kesehatan/pemeriksaan kesehatan (guaranted accepted).
Info Lebih Lanjut

Mandiri Call 14000